If you are searching for a Foundation AutoCAD File or Footing Detailing DWG AutoCAD File, this resource is perfect for students, engineers, and draftsmen. A Footing AutoCAD File helps you understand how loads from columns are safely transferred to the soil through properly designed and detailed foundations. Will cover Foundation AutoCAD File, Footing Detailing DWG AutoCAD File, Download Detailing AutoCAD File, Footing Reinforcement Drawing, Structural Detailing CAD File.
What is Foundation / Footing Detailing?
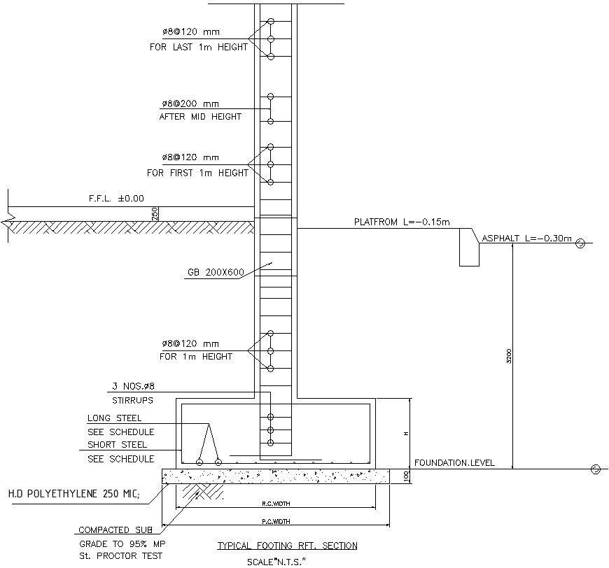
Foundation or footing detailing is the process of preparing structural drawings that show reinforcement layout, dimensions, depth, and spacing of steel bars in a footing. These drawings ensure safe load transfer and prevent settlement or failure. A good detailing AutoCAD file (DWG) includes plan view, section view, and reinforcement details.

What You Get in This Footing Detailing DWG File
This Download Detailing AutoCAD File typically includes footing layout plans, reinforcement details (top and bottom bars), column connection details, and sectional drawings. Some files also include bar bending schedules (BBS) for quantity estimation, making it useful for both learning and real projects.

How to Use the File
Open the file in AutoCAD, check units and layers, then modify footing size, reinforcement, and depth based on your design requirements. You can directly use it for academic submissions or site execution drawings.
A well-prepared Foundation / Footing AutoCAD File saves time and improves accuracy in structural detailing. Download a high-quality detailing DWG AutoCAD file to enhance your practical skills and professional work efficiency.
🎓 Want to learn more?
This article is brought to you by qLearnify — your complete platform for engineering courses and resources.
👉 Explore courses & tools: https://qlearnify.com